申请方式:工作日添加QQ:3436085915,备注“仙风道骨”申请,节假日顺延
活动一、新服限时累计充值活动
活动一、新服限时累计充值活动
活动时间:长期有效(仅限新服第一天)
活动规则:新服首日累计实付500元以上即可领取
发放方式:联系客服申请,1-2个工作日发放礼包码(节假日顺延)
活动说明:
1、在福利中获得真充道具均不计入线下活动,以下活动金额仅计算真实充值(折后充值)金额
2、每个服仅限10份奖励,先到先得。
奖励内容:新服首日累计(实付)充值500元:遥遥领先*1(限定称号)、8级长生宝石*1、8级攻击宝石*1、灵将:九曜星君*1
活动二、单日累充活动
活动时间:长期有效
活动说明:单日累充达到以下实付RMB金额可以获得对应礼包,档位可叠加领取,每档每天最高可获得一次,达到活动条件需要联系客服申请

活动三、永久累充活动
活动时间:长期有效
活动说明:累充达到以下折后实付RMB金额可以获得对应礼包,档位可叠加领取,每档每个角色最多只能领取1次,达到累充金额需要联系客服申请,奖励会在1~3个工作天发放完成,节假日会有顺延.,仅本活动开启之后的充值金额才可参与

活动四、 新服冠名活动
活动二、单日累充活动
活动时间:长期有效
活动说明:单日累充达到以下实付RMB金额可以获得对应礼包,档位可叠加领取,每档每天最高可获得一次,达到活动条件需要联系客服申请

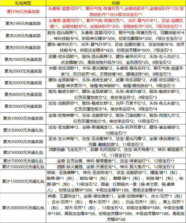
活动三、永久累充活动
活动时间:长期有效
活动说明:累充达到以下折后实付RMB金额可以获得对应礼包,档位可叠加领取,每档每个角色最多只能领取1次,达到累充金额需要联系客服申请,奖励会在1~3个工作天发放完成,节假日会有顺延.,仅本活动开启之后的充值金额才可参与

活动四、 新服冠名活动
【发放方式】:需提交客服申请,申请后官方7个工作日内更改,节假日稍有顺延
【活动说明】:服务器名称4个字内,禁止出现违规词汇,包括辱骂,涉及政治等
除永久冠名外,低实付档位的冠名可被高实付档位的冠名直接替换,无保护期!
申请条件1:开服累充达折后1000元(实付)的玩家即可申请冠名+【冠名礼包】*1
申请条件2:冠名后累充超过冠名玩家总充值折后3000元(实付)可获得服务器更名权+【豪华冠名】*1
申请条件3:首位累充达折后10000元(实付)的玩家可申请“永久冠名”+【至尊冠名】*1
区服冠名者赐予福利:没冠名到没关系,未冠名者还有一个机会可申请领取“冠名礼包”哦
【冠名礼包】炫光飞舞*1、白蛇神杖*1、10级攻击宝石*1
【豪华冠名】凤舞九天·足*1、破灭长枪*1、12级攻击宝石*1
【至尊冠名】万紫千红·光*1、贯日神力*1、15级攻击宝石*1、UR级宠物:超级贝塔*1
活动最终解释权归游戏方所有。

活动五、战区冠名活动

活动五、战区冠名活动
【活动范围】:全服,折扣时间为新服开服前7天
【发放方式】:需提交客服申请,申请后官方7个工作日内更改,节假日稍有顺延
【活动说明】:
1、每10个区为一个战区,每一个战区仅第一个达到要求的玩家拥有冠名权和战区冠名奖励
2、战区首个单服累计实付满128000元的玩家即可拥有战区冠名权,活动期间(开服前七天)7折实付89600元即可
3、冠名文案为固定文案:【角色名】豪气冲天,成功冠名第x战区,万古流传!
(角色名和第X战区根据实际情况修改)
4、战区冠名奖励为战区唯一,仅限拥有冠名权的玩家可获得
【冠名奖励】:孙悟空·变异、定海神针·变异、15级攻击宝石、15级长生宝石、金凤翎羽x66、摄魂法珠x66、高级法宝精华x88、高级神兵精华x88
活动最终解释权归游戏方所有。
游戏内活动页面展示

活动六、单日大额活动

活动六、单日大额活动
活动时间:长期有效
活动发放:需联系客服,申请后1-3个工作日发放(节假日顺延)
领取规则:单日最低真实充值金额:1000元(实付RMB)
积分换算规则:按实际支付金额*130%,例如玩家单日累充实付满1000元,可获得1300大额积分
注:
1、单日大额福利申请内容每个玩家各不相同,以咨询客服为准;
2、玩家确定额外后再申请,不支持申请后修改;
3、在福利中及其他活动获得的充值道具均不计入线下活动
4、奖励一、奖励二,都是独立奖励,不可叠加获取,例如玩家拥有2000大额积分,可申请1000元档位仙玉+1000元额度道具奖励或只申请2000元仙玉,不申请道具奖励
5、未达到单日累充满1000元(实付)不能参与此活动,例如玩家A今日充值1500元,明日充值1500元,均未消耗的情况下可以申请实付3000元额度奖励(即3900大额积分)。但今日充值500元,明日充值500元,则可使用的额度为0,不符合活动条件
6、表单禁止直接发给玩家,部分材料是老服专享,开服达到天数才可以申请,需按要求和玩家说明
活动七、单日豪礼任选活动
活动七、单日豪礼任选活动
活动时间:长期有效
活动规则:玩家在单日累计充值达到对应额度(实充)可申请对应奖励,需联系客服申请,3个工作日内通过邮件发放,仅在活动开启之后的充值才可参与,以下奖励按单日达成最高档位申请,不可叠加档位进行申请。
1.单日累充满10000(实付),以下方案三选一
方案一:【头衔】自定义头衔*1
方案二:【圣龙】玄火神鸾(一套)
方案三:【圣域】圣莲蝶舞(一套) 2.单日累充满20000(实付),以下方案三选一
方案一:【圣龙】始焉祖龙(一套)
方案二:【神通】炁体源流(一套)
方案三:【帝藏】枪出如龙(一套) 3.单日累充满30000(实付),以下方案三选一
方案一:【界灵】女娲12件套
方案二:【帝藏】斗战胜佛(一套)
方案三:【机甲】任选机甲涂装*2 4.单日累充满50000(实付),以下方案三选一
方案一:【唯一】上古青龙
方案二:20000积分
方案三:3000w仙玉


活动八、头像定制活动
【发放方式】:需提交客服申请,申请后10个工作日内邮件发放,节假日稍有顺延
活动说明:
1. 每个角色可定制5个专属头像。
2. 玩家需提供1张人物图作为头像定制,完成品以游戏内头像为标准
(温馨提醒:提供的图片必须是没有版权纠纷的图片,如果上线后有收到版权问题,我们将下架该头像。若因版权问题下架,可提供其他图片重新申请安排制作)
单日折后充值2000元(实付):【即可申请私人定制(绝版头像)*1、终身上限5次】
活动九、自定义称号活动
活动规则:玩家在单日累计充值达到对应额度(实充)可申请对应奖励,需联系客服申请,3个工作日内通过邮件发放,仅在活动开启之后的充值才可参与,以下奖励按单日达成最高档位申请,不可叠加档位进行申请。
1.单日累充满10000(实付),以下方案三选一
方案一:【头衔】自定义头衔*1
方案二:【圣龙】玄火神鸾(一套)
方案三:【圣域】圣莲蝶舞(一套) 2.单日累充满20000(实付),以下方案三选一
方案一:【圣龙】始焉祖龙(一套)
方案二:【神通】炁体源流(一套)
方案三:【帝藏】枪出如龙(一套) 3.单日累充满30000(实付),以下方案三选一
方案一:【界灵】女娲12件套
方案二:【帝藏】斗战胜佛(一套)
方案三:【机甲】任选机甲涂装*2 4.单日累充满50000(实付),以下方案三选一
方案一:【唯一】上古青龙
方案二:20000积分
方案三:3000w仙玉


活动八、头像定制活动
【发放方式】:需提交客服申请,申请后10个工作日内邮件发放,节假日稍有顺延
活动说明:
1. 每个角色可定制5个专属头像。
2. 玩家需提供1张人物图作为头像定制,完成品以游戏内头像为标准
(温馨提醒:提供的图片必须是没有版权纠纷的图片,如果上线后有收到版权问题,我们将下架该头像。若因版权问题下架,可提供其他图片重新申请安排制作)
单日折后充值2000元(实付):【即可申请私人定制(绝版头像)*1、终身上限5次】
活动九、自定义称号活动
【活动时间】:长期有效
【发放方式】:需提交客服申请,申请后7个工作日内邮件发放,节假日稍有顺延
活动说明:
1. 只可申请最高档位,每天可申请一个自定义称号。每档称号最高只能获得五个模板(含游戏内获得的)
2. 提供模板任选,内容可游戏内自定义,文案限制8个字内,同档位不能申请重复模版,称号定制内容不能有辱骂敏感词等,若有发现将回收处理。
单日折后充值1000元(实付):【可申请“定制称号”一个】
称号属性:
生命:546666
攻击:54666
防御:27333
破甲:27333
生命加成:1%
攻击加成:1%
单日折后充值3000元(实付):【可申请“定制大称号”一个】
称号属性:
生命:1164000
攻击:116400
防御:38800
破甲:38800
生命加成:1.5%
攻击加成:1.5%
单日折后充值5000元(实付):【可申请“定制豪华称号”一个】
称号属性:
生命:2328000
攻击:232800
防御:77600
破甲:77600
生命加成:2%
攻击加成:2%
活动十、云梦图定制
活动十一、转游福利活动
【活动规则】需向平台客服提交充值记录申请,同平台同个账号仅限参与一次
【发放方式】申请后24小时内发放,节假日稍有延迟
(1)免费转游福利
亲爱的玩家,《仙风道骨》首发福利放送,转游福利大回馈,只要您提供平台最近三个月折后充值满1000元的记录(不含“仙风道骨”游戏)
我们将免费赠送:转游福利*1(同时享有“额外充值转游福利”)作为转游福利;
【转游礼包内容】战纹令牌*50、通用BOSS刷新卡*1、声望*10000
(2)额外充值转游福利
转游玩家在《仙风道骨》充值:
单日累计折后充值500元(实付)可额外申请:55000仙玉
单日累计折后充值1000元(实付)可额外申请:220000仙玉
单日累计折后充值2000元(实付)可额外申请:770000仙玉
单日累计折后充值3000元(实付)可额外申请:1650000仙玉
注:每个转游角色在活动二中只能申请一次,且只能选择其中一个档位。
活动最终解释权归游戏方所有。

活动十、云梦图定制
【活动时间】:长期有效
【发放方式】:需提交客服申请,申请后15个工作日内邮件发放,节假日稍有顺延
【活动说明】:
1.达成条件后,联系客服提交图片和定制名称,图片长宽比例为2:1,大小不能低于1020*510,定制文本字数限制为四字
2.定制图片及文本等相关内容不能有辱骂敏感词等,若有发现将回收处理
3.定制处理完成后,通过邮件发放定制物品ID,物品ID专人专用,与玩家一一对应
4.云梦图定制系统为开服第7天开启,未满足开服7天的玩家亦可提前申请,但是需要满足开服条件后才能激活使用
单日累计充值30000元(实付):【可申请“云梦图”一套】
定制部位属性:




活动十一、转游福利活动
【活动规则】需向平台客服提交充值记录申请,同平台同个账号仅限参与一次
【发放方式】申请后24小时内发放,节假日稍有延迟
(1)免费转游福利
亲爱的玩家,《仙风道骨》首发福利放送,转游福利大回馈,只要您提供平台最近三个月折后充值满1000元的记录(不含“仙风道骨”游戏)
我们将免费赠送:转游福利*1(同时享有“额外充值转游福利”)作为转游福利;
【转游礼包内容】战纹令牌*50、通用BOSS刷新卡*1、声望*10000
(2)额外充值转游福利
转游玩家在《仙风道骨》充值:
单日累计折后充值500元(实付)可额外申请:55000仙玉
单日累计折后充值1000元(实付)可额外申请:220000仙玉
单日累计折后充值2000元(实付)可额外申请:770000仙玉
单日累计折后充值3000元(实付)可额外申请:1650000仙玉
注:每个转游角色在活动二中只能申请一次,且只能选择其中一个档位。
活动最终解释权归游戏方所有。
